OBTENCIÓN DE BACHILLER EN EDUCACIÓN

REQUISITOS INDISPENSABLES


BACHILLER EN EDUCACIÓN

EESPP "David Sánchez Infante"

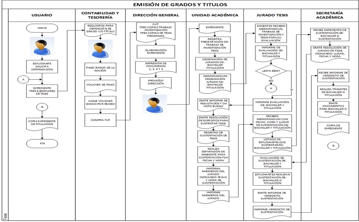
El grado de bachiller es el reconocimiento de la formación educativa y académica que se otorga al egresado de la EESP al haber culminado un Programa de estudios (PE) o un programa de profesionalización docente (PPD) de manera satisfactoria y cumplido con los requisitos establecidos para tal fin.

El solicitante que pertenezca al programa de formación de Educación Inicial o Educación Primaria, deberá cumplir con estos requisitos:

A) Solicitud dirigida al Director General de la EESPP

B) Haber culminado y aprobado el Programa de Estudios correspondiente.

C) Dominio de una lengua extranjera u originaria: En caso de un idioma extranjero, el egresado debe acreditar mediante un certificado expedido por una institución oficial nacional o internacional como mínimo el nivel A2 del MCER (básico), a excepción de los egresados del PE de Idiomas especialidad inglés, que deben acreditar como exigencia mínima el nivel B2 del MCER (intermedio alto) del idioma inglés.

D) Acreditar la aprobación del trabajo de investigación o proyecto de innovación para optar el grado de bachiller en Educación.

  • El informe de investigación para grado de bachiller es un trabajo que tiene estrecha relación con los principales ejes planteados en el plan de estudios académicos. A través de este trabajo, el graduando debe demostrar que domina, de manera general, los aspectos centrales desarrollados en el currículo. Dicho trabajo supone el desarrollo de aptitudes y habilidades relacionadas con el perfil de egreso, de forma previa a la exigencia profesional, y supone el planteamiento de un tema preciso a analizar relacionado con situaciones detectadas en la realidad educativa, preferentemente relacionadas con el PE cursado. Las actividades para el desarrollo del trabajo incluyen la revisión de la literatura actualizada, una metodología de análisis de la información recolectada y una exposición de resultados.

CONOCE EL TRÁMITE


BACHILLER EN EDUCACIÓN

EESPP "David Sánchez Infante"

El grado de bachiller es el reconocimiento de la formación educativa y académica que se otorga al egresado de la EESP al haber culminado un Programa de estudios (PE) o un programa de profesionalización docente (PPD) de manera satisfactoria y cumplido con los requisitos establecidos para tal fin.

El solicitante que pertenezca al programa de formación de Educación Inicial o Educación Primaria, deberá presentar en mesa de partes, durante su horario de atención:

A) Todo pago se realizará a la cuenta corriente del Banco de la Nación de la EESPP: N° 00815-000234.

  • Formato para Bachiller: S/. 200.00 soles

B) Solicitud FUT dirigida al Director General de la EESPP.

C) Deberá adjuntar 04 fotos tamaño pasaporte a color, con fondo blanco.

D) Certificado que acredite la aprobación del Programa de Estudios correspondiente. Conoce el trámite de tu certificado aquí

E) Certificado que acredite conocimiento de idioma extranjero o lengua originaria.

F) Copia de DNI.

G) Constancia e informe de turnitin:

  • Constancia de Turnitin: S/. 15.00 soles.
  • Informe de Turnitin: S/. 30.00 soles.

H) Documentos que acrediten la aprobación del trabajo de investigación.

  • Resolución Directoral Institucional de aprobación del proyecto del trabajo de investigación.
  • Acta de sustentación de la investigación.
  • 01 empastado original del trabajo de investigación.

I) URL de trabajo de investigación subido al repositorio o USB conteniendo el trabajo de investigación en PDF.

---Tiempo máximo de entrega: Ante la solicitud de tu Grado de Bachiller, éste será entregado en el plazo máximo de 45 días hábiles.